李兆杰博士受邀参加第二十届益生菌与健康研讨会并作专题报告
2025-05-23 12:40:37
浏览量: 663
作者:元达生物
2025-05-23 12:40:37
作者:元达生物

5月19—21日,中国食品科学技术学会(CIFST)主办的第二十届益生菌与健康研讨会在北京召开,会议以“深耕科技结硕果 融合发展启新程”为主题,围绕科技前沿方向及热点、产业发展态势及新需求、领域技术瓶颈及重点突破方向等畅所欲言,为产业高质量发展建言献策。元达生物受邀参会,公司总经理李兆杰博士作《后生元PostbioP-6的抗炎症作用及其作用机制研究》专题报告。

炎症是人体对抗感染和损伤的天然防御机制,但当炎症反应失控或长期存在时,会演变为慢性炎症,成为癌症、心血管疾病、自身免疫病等重大健康问题的核心诱因。全球约50%的死亡病例与慢性炎症相关。近年来,随着对肠道微生态研究的深入,后生元因其独特的抗炎机制和安全性,成为缓解慢性炎症的前沿解决方案。

细胞实验结果显示,后生元PostbioP-6可以显著降低LPS诱导的RAW264.7炎症细胞模型中炎症因子(TNF-α、IL-6、IL-1β)和炎性介质(NO、PGE2)的释放,同时显著降低细胞内ROS的水平,证明后生元PostbioP-6能够显著抑制炎症细胞的炎症反应。

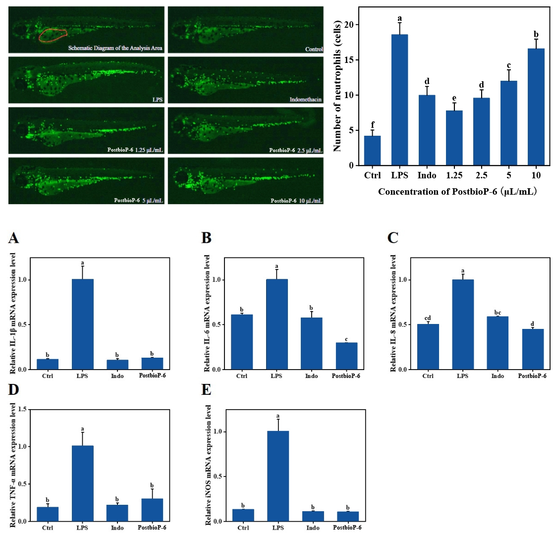
斑马鱼体内实验结果显示,后生元PostbioP-6可以显著降低斑马鱼炎症部位中性粒细胞的聚集、显著降低斑马鱼体内炎症相关因子TNF-α、IL-6、IL-8、IL-1β和iNOS 的表达,并显著降低斑马鱼体内的ROS水平,证明后生元PostbioP-6可以显著抑制体内的炎症反应。

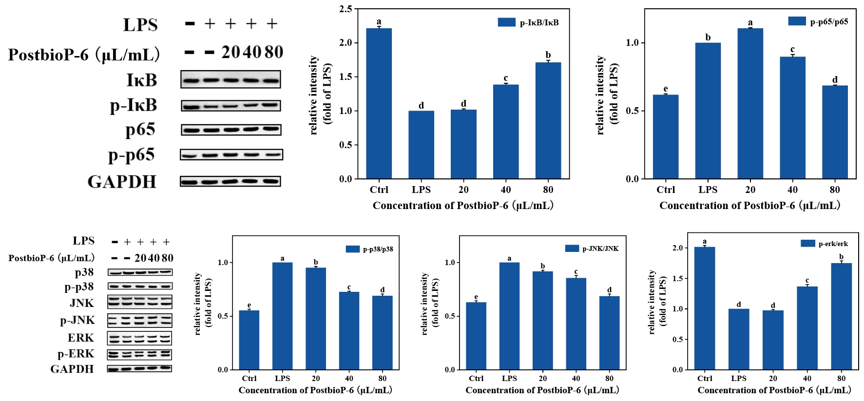
在抗炎机制方面,结果显示,后生元PostbioP-6通过抑制IκB的泛素化降解、抑制 p65蛋白的磷酸化阻止其核易位,进而抑制NF-κB通路激活;同时,通过抑制p38蛋白和JNK蛋白的磷酸化抑制MAPK通路的激活,同时激活其中的ERK通路来防止因p38和JNK通路激活导致的细胞凋亡来发挥抗炎作用。

用葡聚糖硫酸钠(DSS)诱导肠炎模型大鼠,服用后生元PostbioP-6后,肠炎症状显著改善,且改善效果与后生元剂量正相关。大鼠体重恢复正常、结肠组织修复。
后生元PostbioP-6具有抗炎、抗氧化、抗溶血、缓解便秘的功效,而且性质稳定,耐酸耐碱耐高温,能够广泛应用于功能性食品,例如后生元饮品、后生元酸奶、后生元咖啡、后生元糕点等各类产品。




后生元PostbioP-6相关产品
- END -

上一篇:元达生物 | 重磅亮相2025中国饲料工业展!
相关新闻
2026-01-05









